This is the documentation for the latest (main) development branch. If you are looking for the documentation of previous releases, use the drop-down menu on the left and select the desired version.

RPMsg Design Document

RPMsg is a framework to allow communication between two processors. RPMsg implementation in OpenAMP library is based on virtio. It complies the RPMsg Linux kernel implementation. It defines the handshaking on setting up and tearing down the communication between applications running on two processors.

RPMsg User API Flow Charts

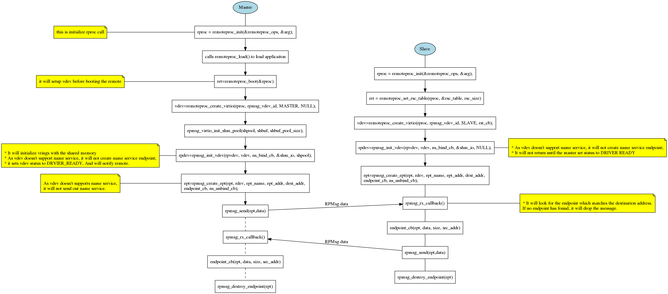
RPMsg Static Endpoint

../_images/coprocessor-rpmsg-static-ep.png

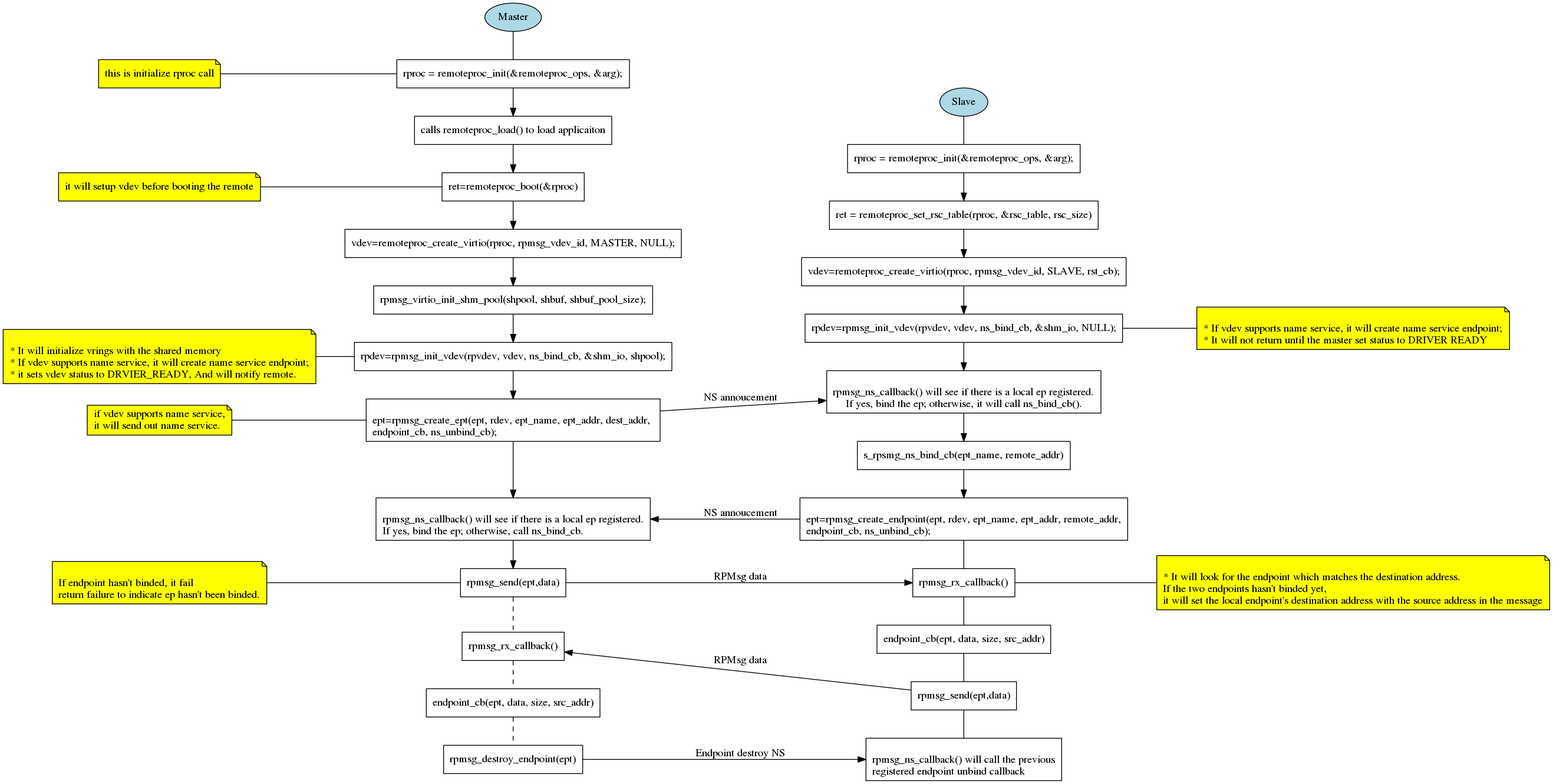
Binding Endpoint Dynamically with Name Service

../_images/coprocessor-rpmsg-ns.png

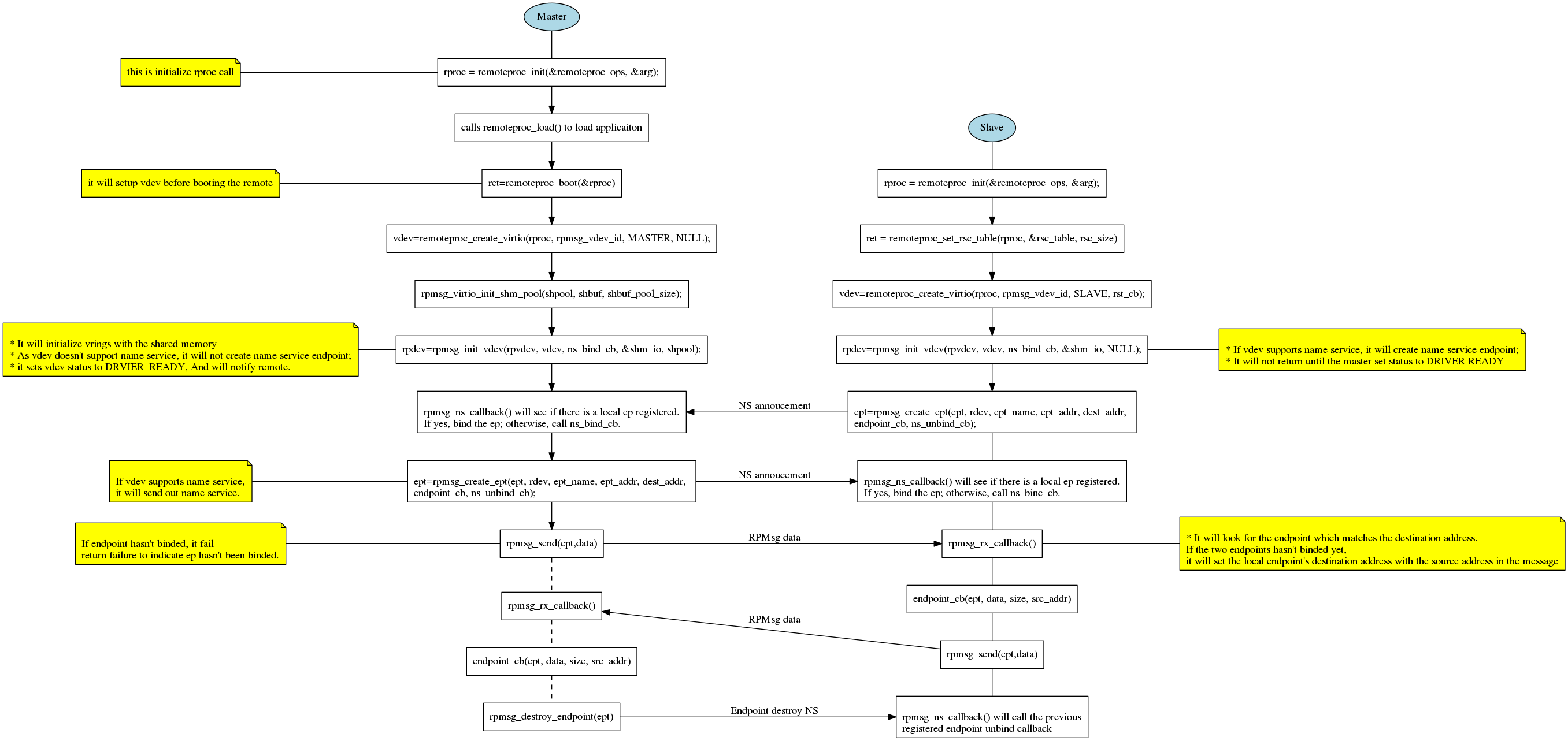
Creating Endpoint Dynamically with Name Service

../_images/coprocessor-rpmsg-ns-dynamic.png

RPMsg User APIs

void rpmsg_virtio_init_shm_pool(struct rpmsg_virtio_shm_pool *shpool, void *shbuf, size_t size)

Initialize default shared buffers pool.

RPMsg virtio has default shared buffers pool implementation. The memory assigned to this pool will be dedicated to the RPMsg virtio. This function has to be called before calling rpmsg_init_vdev, to initialize the rpmsg_virtio_shm_pool structure.

Parameters:
  • shpool – Pointer to the shared buffers pool structure

  • shbuf – Pointer to the beginning of shared buffers

  • size – Shared buffers total size

int rpmsg_init_vdev(struct rpmsg_virtio_device *rvdev, struct virtio_device *vdev, rpmsg_ns_bind_cb ns_bind_cb, struct metal_io_region *shm_io, struct rpmsg_virtio_shm_pool *shpool)

Initialize rpmsg virtio device.

Host side: Initialize RPMsg virtio queues and shared buffers, the address of shm can be ANY. In this case, function will get shared memory from system shared memory pools. If the vdev has the RPMsg name service feature, this API will create a name service endpoint.

Remote side: This API will not return until the driver ready is set by the host side.

Parameters:
  • rvdev – Pointer to the rpmsg virtio device

  • vdev – Pointer to the virtio device

  • ns_bind_cb – Callback handler for name service announcement without local endpoints waiting to bind.

  • shm_io – Pointer to the share memory I/O region.

  • shpool – Pointer to shared memory pool. rpmsg_virtio_init_shm_pool has to be called first to fill this structure.

Returns:

Status of function execution

void rpmsg_deinit_vdev(struct rpmsg_virtio_device *rvdev)

Deinitialize rpmsg virtio device.

Parameters:

rvdev – Pointer to the rpmsg virtio device

static inline struct rpmsg_device *rpmsg_virtio_get_rpmsg_device(struct rpmsg_virtio_device *rvdev)

Get RPMsg device from RPMsg virtio device.

Parameters:

rvdev – Pointer to RPMsg virtio device

Returns:

RPMsg device pointed by RPMsg virtio device

RPMsg virtio endpoint APIs

int rpmsg_create_ept(struct rpmsg_endpoint *ept, struct rpmsg_device *rdev, const char *name, uint32_t src, uint32_t dest, rpmsg_ept_cb cb, rpmsg_ns_unbind_cb ns_unbind_cb)

Create rpmsg endpoint and register it to rpmsg device.

Create a RPMsg endpoint, initialize it with a name, source address, remoteproc address, endpoint callback, and destroy endpoint callback, and register it to the RPMsg device.

In essence, an rpmsg endpoint represents a listener on the rpmsg bus, as it binds an rpmsg address with an rx callback handler.

Rpmsg client should create an endpoint to discuss with remote. rpmsg client provide at least a channel name, a callback for message notification and by default endpoint source address should be set to RPMSG_ADDR_ANY.

As an option Some rpmsg clients can specify an endpoint with a specific source address.

Parameters:
  • ept – Pointer to rpmsg endpoint

  • rdev – RPMsg device associated with the endpoint

  • name – Service name associated to the endpoint (maximum size RPMSG_NAME_SIZE)

  • src – Local address of the endpoint

  • dest – Target address of the endpoint

  • cb – Endpoint callback

  • ns_unbind_cb – Endpoint service unbind callback, called when remote ept is destroyed.

Returns:

0 on success, or negative error value on failure.

void rpmsg_destroy_ept(struct rpmsg_endpoint *ept)

Destroy rpmsg endpoint and unregister it from rpmsg device.

It unregisters the rpmsg endpoint from the rpmsg device and calls the destroy endpoint callback if it is provided.

Parameters:

ept – Pointer to the rpmsg endpoint

static inline unsigned int is_rpmsg_ept_ready(struct rpmsg_endpoint *ept)

Check if the rpmsg endpoint ready to send.

Parameters:

ept – Pointer to rpmsg endpoint

Returns:

1 if the rpmsg endpoint has both local addr and destination addr set, 0 otherwise

RPMsg messaging APIs

static inline int rpmsg_send(struct rpmsg_endpoint *ept, const void *data, int len)

Send a message across to the remote processor.

This function sends data of length len based on the ept. The message will be sent to the remote processor which the channel belongs to, using ept’s source and destination addresses. In case there are no TX buffers available, the function will block until one becomes available, or a timeout of 15 seconds elapses. When the latter happens, -ERESTARTSYS is returned.

Parameters:
  • ept – The rpmsg endpoint

  • data – Payload of the message

  • len – Length of the payload

Returns:

Number of bytes it has sent or negative error value on failure.

static inline int rpmsg_sendto(struct rpmsg_endpoint *ept, const void *data, int len, uint32_t dst)

Send a message across to the remote processor, specify dst.

This function sends data of length len to the remote dst address. The message will be sent to the remote processor which the ept channel belongs to, using ept’s source address. In case there are no TX buffers available, the function will block until one becomes available, or a timeout of 15 seconds elapses. When the latter happens, -ERESTARTSYS is returned.

Parameters:
  • ept – The rpmsg endpoint

  • data – Payload of message

  • len – Length of payload

  • dst – Destination address

Returns:

Number of bytes it has sent or negative error value on failure.

static inline int rpmsg_send_offchannel(struct rpmsg_endpoint *ept, uint32_t src, uint32_t dst, const void *data, int len)

Send a message using explicit src/dst addresses.

This function sends data of length len to the remote dst address, and uses src as the source address. The message will be sent to the remote processor which the ept channel belongs to. In case there are no TX buffers available, the function will block until one becomes available, or a timeout of 15 seconds elapses. When the latter happens, -ERESTARTSYS is returned.

Parameters:
  • ept – The rpmsg endpoint

  • src – Source address

  • dst – Destination address

  • data – Payload of message

  • len – Length of payload

Returns:

Number of bytes it has sent or negative error value on failure.

static inline int rpmsg_trysend(struct rpmsg_endpoint *ept, const void *data, int len)

Send a message across to the remote processor.

This function sends data of length len on the ept channel. The message will be sent to the remote processor which the ept channel belongs to, using ept’s source and destination addresses. In case there are no TX buffers available, the function will immediately return -ENOMEM without waiting until one becomes available.

Parameters:
  • ept – The rpmsg endpoint

  • data – Payload of message

  • len – Length of payload

Returns:

Number of bytes it has sent or negative error value on failure.

static inline int rpmsg_trysendto(struct rpmsg_endpoint *ept, const void *data, int len, uint32_t dst)

Send a message across to the remote processor, specify dst.

This function sends data of length len to the remote dst address. The message will be sent to the remote processor which the ept channel belongs to, using ept’s source address. In case there are no TX buffers available, the function will immediately return -ENOMEM without waiting until one becomes available.

Parameters:
  • ept – The rpmsg endpoint

  • data – Payload of message

  • len – Length of payload

  • dst – Destination address

Returns:

Number of bytes it has sent or negative error value on failure.

static inline int rpmsg_trysend_offchannel(struct rpmsg_endpoint *ept, uint32_t src, uint32_t dst, const void *data, int len)

Send a message using explicit src/dst addresses.

This function sends data of length len to the remote dst address, and uses src as the source address. The message will be sent to the remote processor which the ept channel belongs to. In case there are no TX buffers available, the function will immediately return -ENOMEM without waiting until one becomes available.

Parameters:
  • ept – The rpmsg endpoint

  • src – Source address

  • dst – Destination address

  • data – Payload of message

  • len – Length of payload

Returns:

Number of bytes it has sent or negative error value on failure.

void rpmsg_hold_rx_buffer(struct rpmsg_endpoint *ept, void *rxbuf)

Holds the rx buffer for usage outside the receive callback.

Calling this function prevents the RPMsg receive buffer from being released back to the pool of shmem buffers. This API can only be called at rx callback context (rpmsg_rx_cb_t). With this API, the application doesn’t need to copy the message in rx callback. Instead, the rx buffer base address is saved in application context and further processed in application process. After the message is processed, the application can release the rx buffer for future reuse in vring by calling the rpmsg_release_rx_buffer() function.

Parameters:
  • ept – The rpmsg endpoint

  • rxbuf – RX buffer with message payload

void rpmsg_release_rx_buffer(struct rpmsg_endpoint *ept, void *rxbuf)

Releases the rx buffer for future reuse in vring.

This API can be called at process context when the message in rx buffer is processed.

Parameters:
  • ept – The rpmsg endpoint

  • rxbuf – rx buffer with message payload

void *rpmsg_get_tx_payload_buffer(struct rpmsg_endpoint *ept, uint32_t *len, int wait)

Gets the tx buffer for message payload.

This API can only be called at process context to get the tx buffer in vring. By this way, the application can directly put its message into the vring tx buffer without copy from an application buffer. It is the application responsibility to correctly fill the allocated tx buffer by data and passing correct parameters to the rpmsg_send_nocopy() or rpmsg_sendto_nocopy() function to perform data no-copy-send mechanism.

Parameters:
  • ept – Pointer to rpmsg endpoint

  • len – Pointer to store tx buffer size

  • wait – Boolean, wait or not for buffer to become available

Returns:

The tx buffer address on success and NULL on failure

static inline int rpmsg_send_nocopy(struct rpmsg_endpoint *ept, const void *data, int len)

Send a message in tx buffer reserved by rpmsg_get_tx_payload_buffer() across to the remote processor.

This function sends buf of length len on the ept endpoint. The message will be sent to the remote processor which the ept endpoint belongs to, using ept’s source and destination addresses. The application has to take the responsibility for:

  1. tx buffer reserved (rpmsg_get_tx_payload_buffer() )

  2. filling the data to be sent into the pre-allocated tx buffer

  3. not exceeding the buffer size when filling the data

  4. data cache coherency

After the rpmsg_send_nocopy() function is issued the tx buffer is no more owned by the sending task and must not be touched anymore unless the rpmsg_send_nocopy() function fails and returns an error. In that case the application should try to re-issue the rpmsg_send_nocopy() again.

Parameters:
  • ept – The rpmsg endpoint

  • data – TX buffer with message filled

  • len – Length of payload

Returns:

Number of bytes it has sent or negative error value on failure.

static inline int rpmsg_sendto_nocopy(struct rpmsg_endpoint *ept, const void *data, int len, uint32_t dst)

Sends a message in tx buffer allocated by rpmsg_get_tx_payload_buffer() across to the remote processor, specify dst.

This function sends buf of length len to the remote dst address. The message will be sent to the remote processor which the ept endpoint belongs to, using ept’s source address. The application has to take the responsibility for:

  1. tx buffer allocation (rpmsg_get_tx_payload_buffer() )

  2. filling the data to be sent into the pre-allocated tx buffer

  3. not exceeding the buffer size when filling the data

  4. data cache coherency

After the rpmsg_sendto_nocopy() function is issued the tx buffer is no more owned by the sending task and must not be touched anymore unless the rpmsg_sendto_nocopy() function fails and returns an error. In that case the application should try to re-issue the rpmsg_sendto_nocopy() again.

Parameters:
  • ept – The rpmsg endpoint

  • data – TX buffer with message filled

  • len – Length of payload

  • dst – Destination address

Returns:

Number of bytes it has sent or negative error value on failure.

int rpmsg_send_offchannel_nocopy(struct rpmsg_endpoint *ept, uint32_t src, uint32_t dst, const void *data, int len)

Send a message in tx buffer reserved by rpmsg_get_tx_payload_buffer() across to the remote processor.

This function sends buf of length len to the remote dst address, and uses src as the source address. The message will be sent to the remote processor which the ept endpoint belongs to. The application has to take the responsibility for:

  1. tx buffer reserved (rpmsg_get_tx_payload_buffer() )

  2. filling the data to be sent into the pre-allocated tx buffer

  3. not exceeding the buffer size when filling the data

  4. data cache coherency

After the rpmsg_send_offchannel_nocopy() function is issued the tx buffer is no more owned by the sending task and must not be touched anymore unless the rpmsg_send_offchannel_nocopy() function fails and returns an error. In that case application should try to re-issue the rpmsg_send_offchannel_nocopy() again.

Parameters:
  • ept – The rpmsg endpoint

  • src – The rpmsg endpoint local address

  • dst – The rpmsg endpoint remote address

  • data – TX buffer with message filled

  • len – Length of payload

Returns:

Number of bytes it has sent or negative error value on failure.

int rpmsg_release_tx_buffer(struct rpmsg_endpoint *ept, void *txbuf)

Releases unused buffer.

This API can be called when the Tx buffer reserved by rpmsg_get_tx_payload_buffer needs to be released without having been sent to the remote side.

Note that the rpmsg virtio is not able to detect if a buffer has already been released. The user must prevent a double release (e.g. by resetting its buffer pointer to zero after the release).

Parameters:
  • ept – The rpmsg endpoint

  • txbuf – tx buffer with message payload

Returns:

  • RPMSG_SUCCESS on success

  • RPMSG_ERR_PARAM on invalid parameter

  • RPMSG_ERR_PERM if service not implemented

RPMsg User Defined Callbacks

  • RPMsg endpoint message received callback:

typedef int (*rpmsg_ept_cb)(struct rpmsg_endpoint *ept, void *data, size_t len, uint32_t src, void *priv)
  • RPMsg name service binding callback. If user defines such callback, when there is a name service announcement arrives, if there is no registered endpoint found to bind to this name service, it will call this callback. If this callback is not defined, it will drop this name service.:

typedef void (*rpmsg_ns_bind_cb)(struct rpmsg_device *rdev, const char *name, uint32_t dest)
  • RPMsg name service unbind callback. If user defines such callback, when there is name service destroy arrives, it will call this callback.:

typedef void (*rpmsg_ns_unbind_cb)(struct rpmsg_endpoint *ept)
  • RPMsg endpoint release callback. If defined by the user, it will be called when the associated RPMsg endpoint is released, allowing the user application to safely remove associated allocation.:

typedef void (*rpmsg_ept_release_cb)(struct rpmsg_endpoint *ept)